Spotkanie z cyklu Futuri Seminars: "Can DNA damage-induced modifications to the p53 tumor suppressor result in differential DNA binding"(22.09.2025.)
Zainteresowanych prosimy o potwierdzenie swojego udziału do środy 21/05/2025 do godziny 10:00 rejestrując się w podanym linku: https://forms.office.com/e/2LD9LYniYn
Ilość miejsc - 40 osób, decyduje kolejność zgłoszeń.
Dlaczego komórki macierzyste rezydujące w płucach przegrywają w walce z zapaleniem astmatycznym? – kolejna istotna publikacja z afiliacją CMR (22.09.2025.)
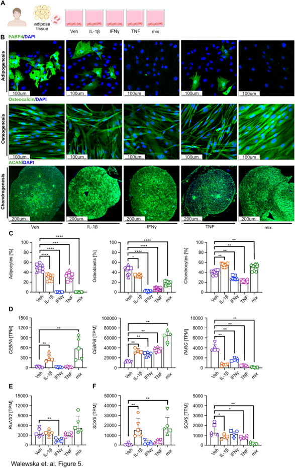
Zespół naukowców Centrum Medycyny Regeneracyjnej Uniwersytetu Medycznego w Białymstoku, w kooperacji z naukowcami z UMB oraz RCKiK w Białymstoku, opublikował artykuł pt. „The influence of asthmatic inflammation and house dust mite (HDM) exposure on abundance, immune-modulatory potential, and differentiation capacity of the lung-resident mesenchymal stem cells (lrMSCs)” w prestiżowym czasopiśmie Stem Cell Research & Therapy (IF 7,3; punkty MEiN 100; Q1) wydawanym przez BMC część Springer Nature.
W naszej publikacji zajęliśmy się rolą komórek macierzystych, które rezydują w płucach (lrMSCs, ang. lung resident Mesenchymal Stem Cells). Zwykle pełnią one bardzo ważną funkcję, mianowicie wspierają regenerację i łagodzą stan zapalny. Nasze badania pozwoliły odkryć, że w warunkach astmy wywołanej alergenami roztoczy kurzu domowego liczba tych komórek wyraźnie maleje, a te, które pozostają, tracą swoje właściwości ochronne i naprawcze. Co ważne obniżona ilość tych komórek w płucach nie jest związana z wyczerpaniem zasobów w szpiku kostnym.
Przyczyną obniżonej aktywności analizowanych komórek może być bezpośredni ich kontakt z alergenami roztoczy lub bakteryjną endotoksyną (LPS). W takiej sytuacji komórki przestają działać hamująco na proces zapalny w płucach i tym wspierają rozwój choroby.
Nasze badania dowodzą, że przewlekły stan zapalny w płucach nie tylko zmniejsza liczbę komórek regeneracyjnych, ale też odbiera im sprawność działania przeciwzapalnego. To może tłumaczyć, dlaczego w astmie naturalne mechanizmy kontrolujące stan zapalny zawodzą. Jednocześnie otwiera to nowe perspektywy dla rozwoju terapii komórkowych w leczeniu tej choroby.
Link do artykułu: klik!
Spotkanie z cyklu Futuri Seminars: "Good and bad testosterone"(12.05.2025.)
Z przyjemnością zapraszamy na kolejne spotkanie z cyklu Futuri Seminars, które odbędzie się w przestrzeniach Centrum Futuri.
Tematem spotkania: "Good and bad testosterone"
Prelegent: Profesor Ilpo Huhtaniemi, MD, PhD, emerytowany profesor endokrynologii rozrodu,
Department of Metabolism, Digestion and Reproduction - Faculty of Medicine, Imperial College London, UK,
oraz emerytowany profesor w Institute of Biomedicine, Faculty of Medicine, University of Turku, Finland.
Data: 21/05/2025
Godzina: 13.00 - 14.30
Miejsce: Centrum Futuri, P3.18 (duża sala seminaryjna)
Zainteresowanych prosimy o potwierdzenie swojego udziału do środy 21/05/2025 do godziny 10:00 rejestrując się w podanym linku: https://forms.office.com/e/9UUshftDr6?origin=lprLink
Ilość miejsc - 40 osób, decyduje kolejność zgłoszeń.
Serdecznie zapraszamy do udziału i do wspólnej dyskusji naukowej.
Plan wykładu:
1. Good and bad testosterone:
Unlike most other hormones, testosterone regulates not only the biological functions of the body but also many psychological functions.
This wide spectrum of effects, influencing nearly all biological and behavioral features of a males, makes testosterone particularly interesting.
2. Q&A session
Spotkanie z cyklu Futuri Seminars: "Jak chronić wynalazki tworzone przy pomocy AI? Szkolenie z ochrony IP, zwłaszcza w zakresie wynalazków biomedycznych realizowanych przy pomocy komputera, sztucznej inteligencji i uczenia maszynowego"(07.05.2025.)
Spotkanie z cyklu Futuri Seminars: "Behavioral phenotyping of transgenic mice"(24.04.2025.)
Centrum Medycyny Regeneracyjnej Uniwersytetu Medycznego w Białymstoku z zezwoleniem na prowadzenie działalności z wykorzystaniem GMO/GMM (22.04.2025.)
Spotkanie z cyklu Futuri Seminars: "Horyzont Europa i COST: Instrukcja obsługi dla tych, co (jeszcze) nie mają miliona euro na badania" (09.04.2025.)
- Wprowadzenie: cele szkolenia i oczekiwania uczestników
- Możliwości finansowania i współpracy międzynarodowej: Programy i portalea. Horyzont Europa i EU Funding & Tenders Portalb. Akcje COST i www.cost.eu
- Przykłady/case study + pytania z sali
- Ćwiczenie praktyczne: wyszukiwanie konkursów HE i Akcji COST
- Jak zaangażować się w system?a. Eksperci Komisji Europejskiej: dlaczego warto?
- Ćwiczenie praktyczne: Rejestracja krok po kroku
- Q&A: najczęstsze pytania + pytania z sali
- Konsultacje indywidualne
Spotkanie z cyklu Futuri Seminars: "Spectral flow cytometry – tool for researchers and clinicians" (17.03.2025.)
W ramach Futuri Seminars zapraszamy na wyjątkowe seminarium poświęcone cytometrii spektralnej, przygotowane we współpracy z firmą Omixys. W trakcie wydarzenia omówimy najnowsze technologie i zastosowania cytometrii spektralnej w badaniach naukowych oraz diagnostyce.
Data: 21.03.2025.
10:00 - Cytometria spektralna w diagnostyce
11:00 - Cytometria spektralna w badaniach naukowych
Miejsce: Sala konferencyjna Centrum Futuri
Prelegent: Carole Astruc - EMEA Marketing Product Manager at Cytek Biosciences
Link do rejestracji na wydarzenie: https://forms.office.com/e/esViPUdsEu
Spotkanie z cyklu Futuri Seminars: "Pomówmy o edycji" (05.02.2025.)
9:00-9:30 Start
9:30-11:30 – Wykład na temat metody CRISPR/Cas
11:30-12:00 – Przerwa
12:00-14:00 – Wykład na temat Lentiwirusów
- Pytania i odpowiedzi
- Zakończenie

Spotkanie z cyklu Futuri Seminars: "From Local Studies to Global Insights: The Power of Cohort Research" (30.01.2025.)
Z przyjemnością zapraszamy na kolejne spotkanie z cyklu Futuri Seminars, które odbędzie się w przestrzeniach Centrum Futuri. Tematem tego spotkania będzie:
"From Local Studies to Global Insights: The Power of Cohort Research"
Prelegenci:
Prof. Henrique Barros - członek Komisji Wykonawczej Krajowego Komitetu Etycznego Badań Klinicznych (CEIC) oraz prezes Instytutu Zdrowia Publicznego Uniwersytetu w Porto
Dr Ana Henriques - członkini grupy Social Epidemiology (EPIUnit) oraz Social Adversity and Health Inequalities Lab z Laboratory for Integrative and Translational Research (ITR).
Wystąpienia gości zostaną poprzedzone prezentacją badania Białystok PLUS w kontekście interdyscyplinarnej współpracy przygotowaną przez dr Pawła Sowę z Ośrodka Badań Populacyjnych UMB
Data: 11/02/2025
Godzina: 11:00 - 13.00
Miejsce: Centrum Futuri, P3.18 (duża sala seminaryjna)
Zainteresowanych prosimy o potwierdzenie swojego udziału do poniedziałku 10/02/2025 do godziny 15:00 rejestrując się w podanym linku: https://forms.office.com/Pages/ResponsePage.aspx?id=hmZeLkAeyEOcBelhhEfljev-ccgW65dMt3fKtthIu-ZUNFhXVThSMU9CN0lMSVZMUExMQjBCQzM4US4u
Ilość miejsc - 40 osób, decyduje kolejność zgłoszeń.
Serdecznie zapraszamy do udziału i do wspólnej dyskusji naukowej.
Plan wykładów:
- Dr Paweł Sowa – “Białystok PLUS – from cohort study to interdisciplinary cooperation”
- Prof. Henrique Barros wykład “Insights from the EPIPorto study - how to successfully lead a prospective general population based cohort”
- Dr Ana Henriques wykład “Social Vulnerability, Social Isolation, and Health Among Portuguese Older Adults: Findings from the EPIPorto Cohort”
- Discussion
- Interactive workshop


Centrum Medycyny Regeneracyjnej na konferencji "Jesień Immunologiczna 2024" (27.11.2024.)
Spotkanie z cyklu Futuri Seminars: "The Application of Metabolomics in Ageing Research" (13.11.2024.)
Dr Nicholas (Nik) Rattray jest adiunktem w zakresie klinicznej metabolomiki w Instytucie Farmacji i Nauk Biomedycznych Uniwersytetu Strathclyde w Glasgow, Szkocja. Posiada doktorat z biofizyki molekularnej na Uniwersytecie w Manchesterze oraz doświadczenie podoktorskie zdobyte w Instytucie Biotechnologii w Manchesterze i Szkole Zdrowia Publicznego na Uniwersytecie Yale. Dr Nicholas kieruje zespołem badawczym, który bada zmiany metaboliczne zachodzące w organizmie człowieka na przestrzeni życia. Jego praca koncentruje się na dynamice metabolizmu energetycznego oraz wykrywaniu biomarkerów, ze szczególnym uwzględnieniem okresu ciąży, starzenia się i zespołu słabości.
Dr Nicholas Rattray specjalizuje się w tworzeniu modeli komórkowych do badania chorób i starzenia się, metabolomice opartej na spektrometrii mas oraz automatyzacji przetwarzania danych przed i po analizie. Jego laboratorium opracowało nowatorskie podejścia analityczne, w tym obrazowanie za pomocą spektrometrii masowej, pozwalające na identyfikację i ilościowe określanie kluczowych szlaków biochemicznych.
Obecnie, dzięki stypendium przemysłowemu Royal Society, pracuje nad opracowaniem prognostycznych biomarkerów dla ryzyka niepowodzeń chirurgicznych u starszych dorosłych. Pełni również funkcję współdyrektora Centrum Biologii Molekularnej Strathclyde oraz głównego badacza w dwóch Centrach Kształcenia Doktorantów, które koncentrują się na fuzji danych omicznych i rozwoju biomarkerów. Ma na swoim koncie ponad 70 publikacji oraz pozyskał 3 miliony funtów na badania, co czyni go czołową postacią w badaniach nad metabolomiką.
Oprócz działalności badawczej, dr Nicholas znacząco przyczynił się do rozwoju społeczności metabolomicznej. Był przewodniczącym sieci Early Career Members Network przy Metabolomics Society, a obecnie przewodniczy Scottish Metabolomics Network. Aktywnie uczestniczy w opracowywaniu globalnego planu działania na rzecz zwiększenia widoczności oraz rozwoju kariery techników w ramach Metabolomics Society i współprowadzi inicjatywę stworzenia kompleksowego programu nauczania z zakresu metabolomiki.
Pierwsze spotkanie z cyklu Futuri Seminars: "Hodowle Komórkowe dla Początkujących" (03.10.2024.)

Z przyjemnością zapraszamy na pierwsze spotkanie z cyklu Futuri Seminars, które odbędzie się w przestrzeniach Centrum Futuri. Tematem tego spotkania będzie:
Hodowle Komórkowe dla Początkujących – od czego zacząć.
Prowadzący: Arkadiusz Żbikowski, Centrum Badań Klinicznych UMB
Spotkanie to stanowi doskonałą okazję do zapoznania się z podstawami hodowli komórkowych, które są kluczowe w wielu nowoczesnych badaniach biologicznych i medycznych. Wykład skierowany jest do osób, które rozpoczynają pracę z komórkami in vitro, ale także do tych, którzy chcieliby pogłębić swoją wiedzę w zakresie podstawowym.
Data: 07/10/2024
Godzina: 15:30
Miejsce: Centrum Futuri, P3.18 (duża sala seminaryjna)
Zainteresowanych prosimy o potwierdzenie swojego udziału do Soboty 05/10/2024 do godziny 15:00 rejestrując się w podanym linku: https://forms.office.com/e/3FEiVxZKg8. Ilość miejsc - 40 osób, decyduje kolejność zgłoszeń.
Serdecznie zapraszamy do udziału i do wspólnej dyskusji naukowej.
Arkadiusz Żbikowski to absolwent analityki medycznej z wieloletnim doświadczeniem w prowadzeniu zajęć dydaktycznych. Obecnie rozpoczyna doktorat w Laboratorium Metabolomiki i Proteomiki Centrum Badań Klinicznych UMB. Pierwsze doświadczanie w modelach hodowli komórkowych nabył podczas stażu w Instytucie Immunologii i Terapii Doświadczalnej im. Ludwika Hirszfelda Polskiej Akademii Nauk. Aktualnie posiada 7-letnie doświadczenie w hodowlach komórkowych oraz podstawowych modelach eksperymentalnych. Arkadiusz Żbikowski łączy pasję do nauczania z zaangażowaniem w badania naukowe, skupiając się na rozwijaniu wiedzy i umiejętności w dziedzinie modeli in vitro, neurobiologii oraz proteomiki.
"MetAll: znaczenie alergicznych procesów zapalnych w rozwoju wielochorobowości o podłożu metabolicznym, wpływie na choroby układu krążenia, oddechowego, cukrzycę, nowotwory poprzez mechanizmy immunologiczne i patofizjologiczne. Związek z infekcjami wieku rozwojowego, czynnikami środowiskowymi i procesami molekularnymi chorób cywilizacyjnych. Obserwacje wielopokoleniowej kohorty rodzin atopowych w porównaniu do kohorty rodzin zdrowych.", w którym Liderem jest Warszawski Uniwersytet Medyczny a UMB jest Konsorcjantem. (01.10.2024.)
Wielochorobowość, czyli występowanie wielu schorzeń u jednej osoby, staje się coraz częstszym zjawiskiem, zwłaszcza wśród osób starszych. Ma to wpływ nie tylko na długość życia, ale także na jego jakość. Dotychczas jednak badania w tym zakresie były dość ograniczone. Nowe finansowane badanie ma na celu zrozumienie roli atopii, czyli predyspozycji do alergii, w kształtowaniu długoterminowego zdrowia. Badacze zbadają, czy rodzinne występowanie atopii może być istotnym czynnikiem sprzyjającym rozwojowi wielochorobowości. Zespoły naukowe z Warszawskiego Uniwersytetu Medycznego oraz Uniwersytetu Medycznego w Białymstoku przeprowadzą badanie obejmujące 4000 osób, w tym dzieci i dorosłych z atopią oraz bez skłonności alergicznych. Przez sześć lat będą śledzić rozwój chorób cywilizacyjnych, takich jak choroby serca, nowotwory czy cukrzyca, oraz zbierać i analizować próbki biologiczne. Celem projektu jest nie tylko lepsze poznanie mechanizmów genetycznych i epigenetycznych prowadzących do wielochorobowości, ale także opracowanie strategii prewencji, które mogą pomóc w jej zapobieganiu. Badanie to ma szansę przyczynić się do głębszego zrozumienia zdrowia człowieka oraz do stworzenia bardziej efektywnych metod leczenia i zapobiegania wielu chorobom jednocześnie. Link do strony projektu: https://metall.wum.edu.pl




Pani Wiesława Burnos członek Zarządu Województwa, odwiedziła budynek Centrum Futuri wraz z Centrum Medycyny Regeneracyjnej (16.092024.)
W spotkaniach uczestniczyli Rektor UMB, prof. Marcin Moniuszko (Dyrektor Centrum Medycyny Regeneracyjnej), oraz Prorektor ds. Medycyny Prewencyjnej i Otwartej Nauki, prof. Karol Kamiński. Wizyta miała na celu omówienie możliwości współpracy między Samorządem Województwa Podlaskiego a Uniwersytetem Medycznym Rektor Moniuszko wielokrotnie zaznaczał, jak istotne są korzyści płynące z tej współpracy dla miasta i regionu.

Pierwsza praca oryginalna z afiliacją Centrum Medycyny Regeneracyjnej (06.08.2024.)
Zespół naukowców Centrum Medycyny Regeneracyjnej (Marlena Tynecka, Adrian Janucik, Marcin Moniuszko, Andrzej Eljaszewicz) opublikował arytkuł o tytule „Mesenchymal stromal cells effectively limit house dust mite extract-induced mixed granulocytic lung inflammation” w czasopiśmie Allergy: European Journal of Allergy and Clinical Immunology (impact factor 12,6; punkty MEiN 140,000, Q1). Czasopismo to jest najwyżej ocenianie spośród wszystkich czasopism zajmujących się tametyką allergii i astmy. Wyniki badań są efektem współpracy naukowców Uniwersytetu Medycznego w Białymstoku oraz Swiss Institute of Allergy and Asthma Research (SIAF).
Artykuł prezentuje efekty przeznosowego podania mezenchymalnych komórek macierzystych (MSCs) na mikrośrodowisko płucne z mieszanym zapaleniem granulocytarnym. Podawanie MSCs skutecznie hamowało zapalenie dróg oddechowych poprzez a) zmniejszenie migracji eozynofili i neutrofili, b) zwiększenie ekspresji białka ścisłych połączeń nabłonka ZO-1, oraz c) znaczną redukcję limfocytów zapalnych Th1 i Th17.

Link do artykułu: Mesenchymal stromal cells effectively limit house dust mite extract-induced mixed granulocytic lung inflammation - klik!
Naukowcy Centrum Medycyny Regeneracyjnej dr hab. Andrzej Eljaszewicz i dr Marlena Tynecka w strukturach European Academy of Allergy & Clinical Immunology (EAACI) (06.08.2024.)
EAACI to stowarzyszenie klinicystów, badaczy i pracowników służby zdrowia, poświęcone poprawie zdrowia osób dotkniętych chorobami alergicznymi. Organizacja zrzesza ponad 15 000 członków ze 124 krajów oraz ponad 50 krajowych towarzystw alergologicznych. Zastępca Dyrektora ds. Klinicznych, dr hab. Andrzej Eljaszewicz, został wybrany do Sekcji „Basic and Clinical Immunology”, gdzie objął funkcję Sekretarza. Sekcja ta jest największym i najprężniej działającym stowarzyszeniem w EAACI, odpowiedzialnym m.in. za coroczną organizację EAACI Winter School. Ponadto, dr Marlena Tynecka asystent w CMR została wybrana do zarządu grupy roboczej „Genomics and Proteomics”. Naukowcy będą pełnić swoje funkcje przez dwa lata. Życzymy powodzenia!
Więcej informacji o towarzystwie: klik!
Basic and Clinical Immunology section: klik!
Working Group Genomics and Proteomics: klik!
Studenckie Koło Naukowe przy Centrum Medycyny Regeneracyjnej z dofinansowaniem w IV edycji programu „Studenckie Koła naukowe tworzą innowacje” (06.08.2024.)
Projekt pt. „Optymalizacja parametrów przechowywania i ocena stabilności nowego preparatu biologicznego zawierającego elementy sekretomu mezenchymalnych komórek macierzystych posiadającego potencjał terapeutyczny” uzyskał finansowanie w wysokości 70 000 zł w konkursie organizowanym przez Ministerstwo Nauki i Szkolnictwa Wyższego. Badania będą stanowiły kontynuację prac rozwojowych prowadzonych przez naukowców CMR w ramach „Inkubatora Innowacyjności”. Zaplanowane badania będą prowadzone przez interdyscyplinarną grupę Studentów kierunku lekarskiego i analityki medycznej, a mianowicie Sylwię Księżak, Aleksandrę Roszko oraz Kamila Kamińskiego pod opieką dr hab. Andrzeja Eljaszewicza i dr Marleny Tyneckiej.


Więcej informacji o konkursie: klik!
Wiceminister Zdrowia prof. dr hab. Urszula Demkow w Centrum Medycyny Regeneracyjnej (20.05.2024.)
Uniwersytet Medyczny w Białymstoku odwiedziła Wiceminister Zdrowia, prof. dr hab. Urszula Demkow. Pani Minister zwiedziła najnowsze inwestycje uczelni: Centrum Futuri, w tym Centrum Medycyny Regeneracyjnej oraz Biobank UMB. Jako specjalistka w dziedzinie immunologii i diagnostyki laboratoryjnej, była bardzo zainteresowana badaniami prowadzonymi w Centrum Futuri, w tym badaniami populacyjnymi Białystok+, badaniami genomowymi oraz badaniami dotyczącymi medycyny regeneracyjnej. Wizytę zakończyła zwiedzaniem siedziby Uniwersytetu Medycznego w Białymstoku, Pałacu Branickich. Pani Minister prowadziła również sesję podczas XVIII Kongresu Polskiego Towarzystwa Immunologii Doświadczalnej i Klinicznej, odbywającego się w Białymstoku w dniach 16-18 maja 2024 roku. Cała fotorelacja z wizyty jest dostępna pod linkiem: klik!
Fot Wojciech Więcko
Wojewoda Podlaski w Centrum Medycyny Regeneracyjnej (20.05.2024.)
10 maja 2024 r. dr Jacek Brzozowski, Wojewoda Podlaski, odwiedził budynek Centrum Futuri wraz Centrum Medycyny Regeneracyjnej. W spotkaniu udział wzięli Rektor Profesor Adam Krętowski oraz Rektor-Elekt Profesor Marcin Moniuszko, prof. dr hab. Karol Kamiński, dr hab. Andrzej Eljaszewicz oraz pracownicy Ośrodka Badań Populacyjnych. Cała fotorelacja z wydarzenia dostępna jest pod linkiem: klik!
Fot. Wojciech Więcko
Sukcesy Studentów członków Koła Naukowego Centrum Medycyny Regeneracyjnej (15.05.2024.)











